Matrix Table Question Qualtrics Support
Matrix Table Question Qualtrics Support
2 Definition Of Consequence Categories Used In The Salinity Risk
Matrix Chart Better Evaluation
Performance Measurement Systems Evaluation Matrix Download Table
What Is A Distance Matrix Distance Matrix Examples Displayr Com
Matrix Table Question Qualtrics Support
What Is A Correlation Matrix Displayr
Solved Select The Term That Best Describes Each Definitio
Solved Select The Term That Best Describes Each Definitio
Rectangular Array An Overview Sciencedirect Topics
The Togaf Standard Version 9 2 Migration Planning Techniques
Corruption Definition And Presence Matrix Download Table
Matrix Table Question Qualtrics Support
Task 2 Weighted Decision Matrix For Project Manager Applicants
Correlation Matrix Definition Statistics How To
Definition And Coded Levels For Ccrd A Matrix Download Table
Tcymit Sap Table For Definition Of Transition Matrix
How To Create A Skills Matrix For Success Competency Matrix
Ibima Publishing Traffic Congestion Is A Risk Factor For The
Raci Chart Definition Template Example Teamgantt
Responsibility Assignment Matrix Wikipedia
Definition And Description Of Analytic Criteria Essay Homework Sample
Matrix Table Question Qualtrics Support
Example Specifying A Matrix Action
Ansoff Matrix Business Tutor2u
Incident Reporting Risk Matrix Health And Safety
How To Use A Decision Matrix For Your Business
Table Of Contents Matrices Inverse Matrix Definition The Inverse
Example Specifying A Matrix Action
Raci Chart Definition Template Example Teamgantt
Standard And Definition Of Judgment Matrix Download Table
Prioritization Matrix 101 What How Why Free Template
Intro To Matrices Video Matrices Khan Academy
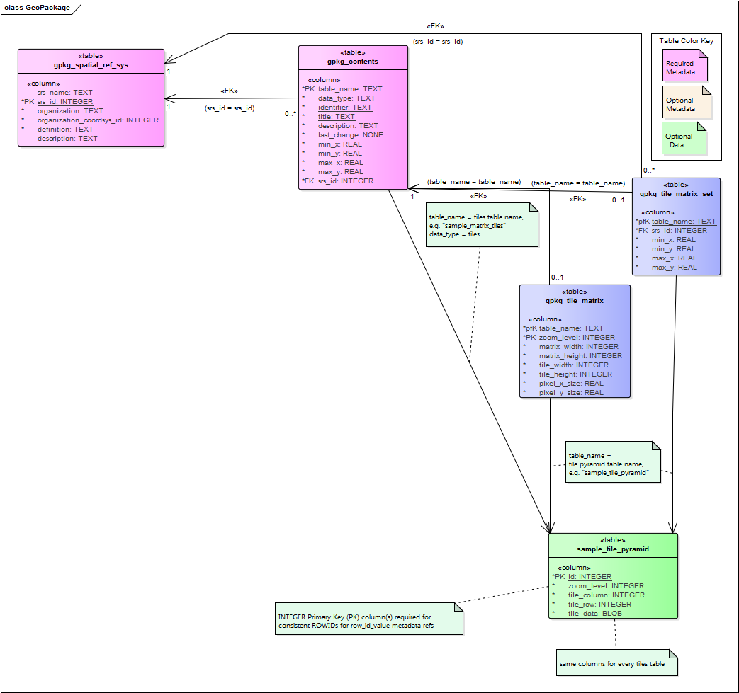
Ogc Geopackage Encoding Standard
Confusion Matrix In Machine Learning Geeksforgeeks
Simple Guide To Confusion Matrix Terminology
How To Use The Bcg Matrix Smart Insights Digital Marketing
How To Use A Decision Matrix To Make Tough Choices Lucidchart Blog
Synthesis Matrix For Literature Review
Boston Matrix Product Portfolio Model Business Tutor2u
Table Of Contents Matrices Inverse Matrix Definition The Inverse
Rasic Or Raci Matrix Asq Service Quality Divison
What Is Requirements Traceability Matrix Rtm Example Template
The Togaf Standard Version 9 2 Migration Planning Techniques
Confusion Matrix In Machine Learning Geeksforgeeks
Table 1 From Developing A Maturity Matrix For Software Product
How To Create A Skills Matrix Dummies
Matrix Definition And Types Of Matrix Algebra Definitions
Solved Exporting The Vector Of F X Y Function Into Matr Ptc
Task Responsibility Matrix Bim Level 2 Guidance
Create A Responsibility Assignment Matrix Raci Chart That Works
Solved Definition Simply Put A Matrix Is A Rectangular T
Table 9 From Developing And Using Risk Matrices Semantic Scholar
Urgent Important Matrix Urgent Important Matrix Template Groupmap
How To Make 3d Tables In Diadem National Instruments
Social Media Matrix Pew Research Center
What Is Requirements Traceability Matrix Rtm Example Template
Make The Best Choice With A Decision Matrix Free Template Youtube
Bcg Growth Share Matrix Definition
Prioritization Matrix 101 What How Why Free Template
Baffled By Covariance And Correlation Get The Math And The
Interval Scale Definition Characteristics With Examples
Simple Guide To Confusion Matrix Terminology
Ppt Ch 4 Lecture2 Applications Of Symmetry Powerpoint
The Togaf Standard Version 9 2 Migration Planning Techniques
Assignment Problem Meaning Methods And Variations Operations
What Is A Decision Matrix Pugh Problem Or Selection Grid Asq
Ug110 Mipi D Phy Bandwidth Matrix Table User Guide
Raci Chart Definition Template Example Teamgantt
Definition Of Liberation Matrix For Shredding For Simulation 2 A
Definition Of Multiplication Tables
Efe Matrix External Factor Evaluation
Additional Risk Matrix Examples For Management Practice 4
Im Deliverables Matrix Ppt Video Online Download
Create A Responsibility Assignment Matrix Raci Chart That Works
Comparison Tables For Products Services And Features
What Is A Confusion Matrix In Machine Learning
S3cmtf Fast Accurate And Scalable Method For Incomplete Coupled
Using The Ansoff Matrix To Develop Marketing Strategy
Frequency Relative Frequency Tables Definition Examples
Leontief Input Output Analysis Youtube
What Is A Correlation Matrix Displayr
Symmetric Matrix Skew Symmetric Matrix Definition Examples
Adjacency Matrix From Wolfram Mathworld
Competitive Profile Matrix Cpm With Free Template
Comparison Tables For Products Services And Features
How To Create A Skills Matrix Free Downloadable Template
Matrices Linear Algebra Lecture 05 Notes Applied Math And
Baffled By Covariance And Correlation Get The Math And The
Matrix Multiplication X X Mathematics Stack Exchange







0 Response to "Matrix Table Definition"
Post a Comment